近日,广州市社会科学规划领导小组办公室公布了2018年度广州市哲学社会科学发展“十三五”规划课题立项名单,我院申报66项,获批20项,立项率30.3%。立项项目中智库课题1项(立项经费10万元/项),一般课题6项(立项经费5万元/项),青年课题4项(立项经费3万元/项),共建课题9项(经费自筹),立项数比去年增加了11项,增幅达122%,为我院历年来取得的最好成绩。
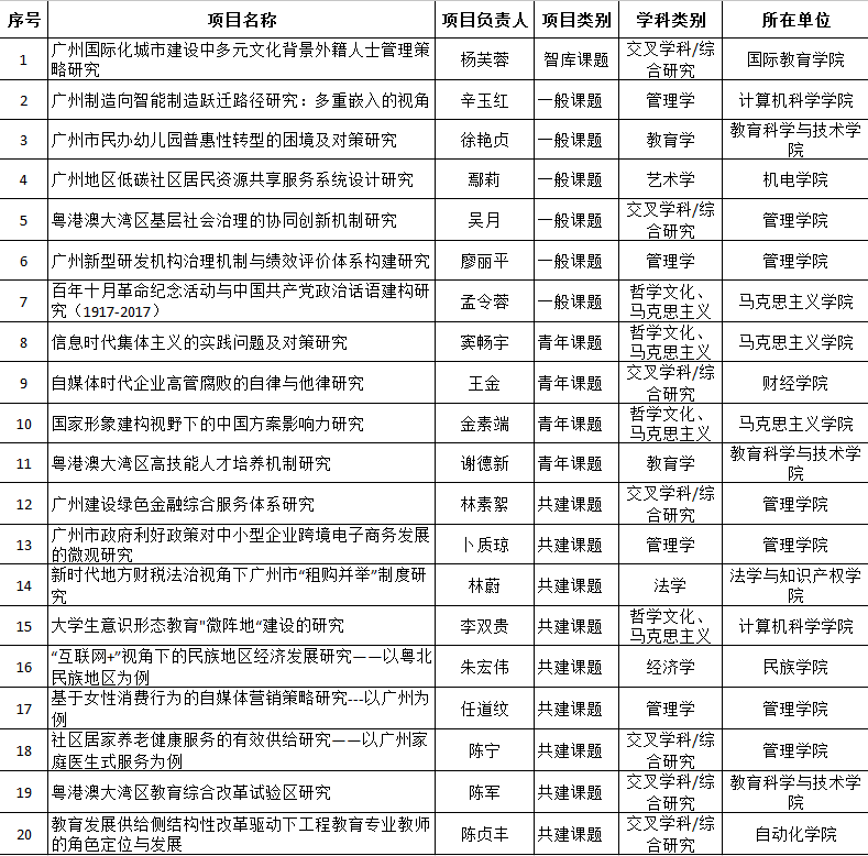
我院2018年广州市哲学社科项目立项情况一览表

通过对我院立项情况作简要分析,总体呈现出如下特点:一是涵盖的二级学院多。项目分布在10个学院,其中管理学院占10项,教育科学与技术学院、马克思主义学院各3项,计算机科学学院2项,其余6个学院各1项。二是立项的学科分布范围较广。交叉学科7项,管理学4项,马克思主义哲学4项,教育学2项,经济、艺术、法学各1项。其中“交叉学科/综合研究”的立项数逐年提升,从文理交叉、学科融合的视角来解决人文社科的现实问题正受到更多关注。三是在一些研究领域上取得突破。智库课题申报5项,立项1项,系首次成功立项。该课题重在研究广州经济社会发展进程中亟需解决的热点难点问题,选题紧扣广州现实,立足转化应用,预期研究成果将抓住主要问题,提出破解问题的思路和有实用性、针对性、可操作性的对策建议。
由此可见,我院各项科研激励政策措施得以落地生根,正在逐步凸显成效,推动了科研水平的进一步提升。
又讯:近日,我院首次获批的广州市人文社会科学重点研究基地——“广州市知识产权服务研究中心”(项目负责人:戴青云教授)已正式和广州市社科规划办签订相关建设协议。协议对基地建设周期(3年)、支持经费(60万元)、承担任务(定期考核、提交标志性成果)等提出了明确要求。(人文社科处 李恒华)