一、持续精准做好数据信息统计报送工作
3月3日,学校目前在鄂人员138人(其中教职工29人,学生104人,幼儿园儿童5人);集中观察0人(教工0人,学生0人);疑似病例1人(教工1人,学生0人);居家观察5人(含当日新增,教工0人,学生5人);无异常临床表现;当日新增解除医学观察1人;累计解除医学观察74人(教工24人,学生50人)。留校总人数:66人(含研究生、国际生),其中:东校区61人(其中国际生28人),北校区3人,西校区2人,白云校区无留校学生。
二、全国、广东省、广州市每日疫情通报
截至3月2日24时,全国新增新冠肺炎确诊病例125例,累计报告确诊病例80151例,现有确诊病例30004例(其中重症病例6806例),累计治愈出院病例47204例,累计死亡病例2943例,现有疑似病例587例。(数据来源:国家及各地卫健委每日信息发布)
截至3月2日24时,广东省新增新冠肺炎确诊病例0例,全省累计报告新冠肺炎确诊病例1350例,累计出院1081例,累计死亡7例。(数据来源:广东省卫健委网站)
截至3月2日24时,广州市新增报告确诊新冠肺炎确诊病例0例,全市累计报告确诊346例,治愈271例,死亡1例。(数据来源:广州市卫健委网站)
【教学专栏】
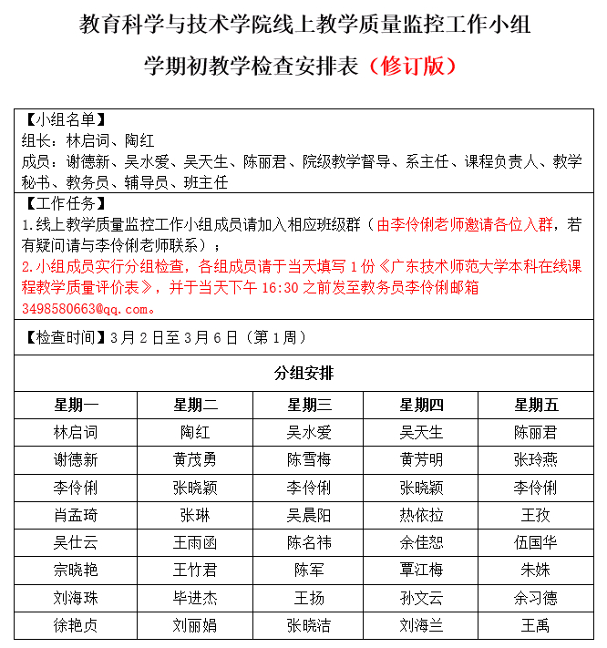
教育科学与技术学院扎实有序开展本科线上教学质量监控工作
根据教育部、教育厅和伟德官网关于加强线上教学质量监控的要求,为确保本科线上课程教学质量,教育科学与技术学院党政班子高度重视,多次组织召开党政联席会议,结合学院的实际,周密部署、精心组织,研探并建立健全相关的质量监控体系。从3月2日起,有序开展本科线上教学质量监控工作。
一是做好初步准备工作,确保线上教学工作模式的可操作
性。全院教师积极应对线上教学的困难和挑战,及时分享在线公益课。老师们利用假期休息时间主动学习在线教学技术,积极参与校内外在线教学培训,并根据课程实际选择合适的教学方式和教学平台,做好线上课程设计与内容的组织安排等工作。学院教师逐步完成了“超星学习通”“智慧树”等在线教学平台的对接、功能测试、与学生建立联系等工作。为了解决任课教师和学生在线上教学阶段的教材供给问题,学院转达教务处与书商沟通提供各课程教材出版社网址,便于师生下载教材电子版。对于有困难而无法参与线上教学的学生,学院初步拟定了学生线下学习-老师线上辅导的方案。
二是平台调试与研讨,确保线上教学工作顺利开展。为了确保线上教学工作顺利开展,学院各系进行了线上教学研讨。学前教育系在线召开本科线上教学平台及教学方法研讨会,老师们对前期线上教学平台试用情况进行总结,结合课程选择适切的平台和教学方法。应用心理学系集中在微信群讨论了线上线下资源的结合使用情况和相应比例配置,并分享了使用腾讯课堂、钉钉、企业微信、超星学习通等平台的感受。教育技术学系主要讨论选择什么教学平台、如何有效组织线上教学、怎样合理安排教学进度等问题,主要就超星平台的具体使用、qq群直播测试、腾讯课堂测试等进行了讨论与交流。数字媒体技术系讨论选定了优质的网络平台、组织学生提前进行线上测试,下载了电子版教材提前让学生预习。师范生公共课课程负责人分别开展在线教学过程与学习流程的讨论,进行平台使用的心得分享,各科进行了试课,并针对试课情况开展讨论和教学方案的调整。
三是制定实施细则,确保质量监控制度化、规范化、标准化。在现有线上教学质量保障体系的基础上,学院制定了本科线上教学质量监控实施细则,成立了林启词书记和陶红院长任组长,副书记、副院长、系主任、教学督导、课程负责人、班主任、教务员、辅导员等37人的质量监控小组。其中,线上教学质量监控小组成员分为5个小组,加入相应的上课班级教学群,每日参与听课观课,检查线上教学准备情况和线上教学运行与组织情况。同时,为了更好地开展教学督导工作,学院党政联席会议迅速任命新的教学督导成员,按学校要求开展督导工作。

四是层层把关,确保质量监控工作全覆盖。学院开展线上教学的全面监控,除监控工作小组外,各系部及公共课教研室每日反馈教师的上课情况,并在每周课程结束后上报本周的教学工作;教务员实时观看、课后追踪、沟通调查等方式,不定期抽查部分班级的教学情况,实时掌握在线教学的动态,做到“课课有监督”。此外,发挥各班学委和信息员的作用,及时反馈线上教学的情况,与线上教学监控小组工作形成互补,对线上教学监控做到全覆盖。
五是层层落实,确保质量监控无死角。各系部及公共课教研室在充分落实学院教学质量监控工作的同时,结合各专业和各科的实际,又制定了各自的质量保障方案,如公共课实行“层层叠”工作模式,教研室传达学院的教学工作指示,再由各课程负责人将具体要求落实给每位任课教师,在线教学过程中出现的各种问题,层层反馈,确保毫无遗漏。在延期开学期间,各教学单位和任课教师应充分利用此次疫情,为今后教育教学改革创造新的机会,推动信息技术与教育教学的深度融合,并根据实际情况及时调整与完善。学院全体师生不忘以“匠心”服务学生的教育初心,团结一心,群策群力,继续以高标准开展教学工作,以严要求监管教学过程,为本科线上教学保驾护航。
学校防控新冠肺炎疫情工作领导小组办公室
2020年3月3日