各学院、各毕业班、相关单位:
为做好伟德官网2024届毕业生毕业资格及学士学位资格审核工作,现将有关安排通知如下:
一、工作要求
(一)高度重视
毕业生毕业资格、学士学位资格审核关系到每一位毕业生的切身利益,各学院应成立以院长为组长、教学副院长为副组长、专业负责人、教务员等为成员的毕业资格审核工作小组,提前做好毕业资格审核工作,系统梳理本学院2024届毕业生学业情况,对困难学生应重点关注,加强帮扶,督促和指导毕业生顺利完成学业。对确不能如期毕业和未获学士学位的学生,应发出书面告知函告知学生原因及实际情况,并指导其做好后续工作。
(二)熟悉政策文件
毕业生毕业资格、学士学位资格审核关系到每一位毕业生的切身利益,是一项政策性强的工作,各学院相关人员要全面熟悉掌握《伟德国际1949始于英国普通高等教育本科生学籍管理细则》(广师大〔2023〕358号)、《伟德国际1949始于英国学士学位授予工作细则》(广师大〔2019〕453号)(详见附件1)等文件规定,严格按照文件精神做好相关审核工作。如因错报、漏报产生严重后果的,将追究相关人员的责任。
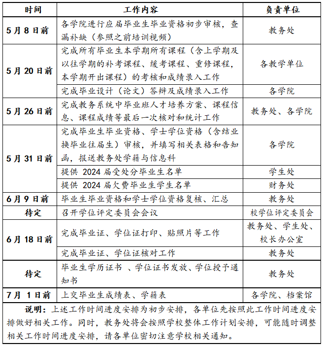
二、工作进度安排

三、工作流程
(一)初步审核
1.核对教学计划。各学院参照学生学业成绩单,核对正方系统中各毕业班的教学计划与各专业人才培养方案(注意个别专业可能有经过审批的教学计划调整)是否一致,主要包括课程名称、课程性质、学分等。逐一核对,凡发现课程名称、课程性质、学分与培养方案课程不符或有误者,书面提交材料报教务处审批修改。
2.检查课程成绩录入情况。各学院仔细核查已结束课程的成绩是否全部录入,如发现成绩漏录,请及时联系教务处学籍与信息科。
3.检查公共选修课学分。各学院统计应届毕业生是否已修满公共选修课学分,本科四年制学生需修满10个学分,二年制专升本学生需修满5个学分以上。
4.统计必修课学分和总学分。各学院统计本专业应届毕业生的必修课学分、总学分修读情况,若实际修读的学分低于人才培养方案规定的必修课学分或专业最低毕业要求总学分,须经各学院党政联席会议讨论,进行特别报告说明,并经院长、教学副院长签字、学院盖章后上报教务处。
5.做好转专业学生课程成绩认定。转专业学生须按转入专业培养方案的要求进行毕业资格、学士学位资格审核。转专业学生在原专业所修学分,除批准为予以免修或转换的课程学分外,其余课程学分均不可统计计入毕业总学分。请各学院预审前务必完成转专业学生的成绩认定。
(二)正式审核
1.毕业资格审核
(1)学分统计。检查审核各位毕业生的必修课学分、公共选修课学分及总学分,是否分别达到人才培养方案规定的最低毕业要求学分。运用正方教务系统进行学分统计的操作方法,见附件2。
(2)其它条件审核。主要是违纪处分审核,留校察看处分未解除的学生不予毕业,以学生处提供受处分学生名单为准。
2.学位资格审核
(1)违反国家法律、法规受到刑事处罚者,不授予学位。
(2)毕业论文(毕业设计)被认定为具有作弊、剽窃或抄袭等学术不端行为者,不授予学位。
(3)因考试作弊而曾被给予记过、留校察看或开除学籍处分者,不授予学位。
(4)毕业资格审核结论必须为毕业,结业者不授予学位。
(5)按现行绩点制,其课程学习成绩的平均学分绩点低于2.00者不授予学位。运用正方教务系统进行平均学分绩点统计的操作方法,见附件2。
其他未尽事宜请参照学校相关文件规定执行。
(三)填写报表
1.毕业资格审核表。该表中审核的是各专业班级所有毕业生,应修学分应等于人才培养方案中规定的学分,毕业审核结果栏不能为空。
2.学位资格审核表。该表中审核的是各专业班级所有毕业生,是否本科毕业栏、学位审核结果栏不能为空。
3.不予毕业学生统计表,处分记录要标明是否解除。
4.未获学士学位学生统计表。
5.本科毕业生毕业、学位汇总表。
6.往届生毕业资格审核表、学位补授予审核表。
7.各学院毕业和学位授予情况告知函(后附不予毕业和未获学位的学生知情签名表)。
注:以上表格(见附件3)须在5月31日前完成,打印纸质版亲笔签字盖章报送到东校区教务处行政楼202A,电子版发送到邮箱jwcxjk@gpnu.edu.cn。
(四)学籍表及成绩表的归档
1.学籍表分班成册,首页需制作学生索引,索引制作应以该班新生入学时的初始名单为准(选用教务管理系统中学生名单打印2的格式)。中途转出的学生要在索引备注栏注明,中途转入的学生要在索引中添加。
2.学籍表必须贴有学生的照片。
3.中途转出学生的学籍表要保留,中途转入学生的要补填学籍表。
4.学籍表中,学籍变动记录相关栏目由各学院教务员填写。
5.成绩表与学籍表要一一对应。从该班转专业、休学、留级出去的学生无需附成绩表。从该班退学、转学出去的学生需附该生在伟德官网学习期间的成绩表。
6.成绩表盖章要清晰,须教务员签名。
7.学籍表、成绩表按档案馆要求时间移交档案馆存档。
8.各学院有联合培养学生的(包括本科4+0和专升本2+0)应做好联培学生的学籍表和成绩单(加盖联培学校二级学院章、伟德官网二级学院章和教务处成绩单专用章)的材料归档,请于学生毕业前交到档案馆肖老师处,有疑问可咨询肖老师。
工作联系人:龙老师、谢老师、肖老师(档案馆)
联系方式:38256437、38256728、38256603
附件:
1.毕业资格及学位资格审核相关文件
2.正方教务系统操作流程指引
3.毕业资格及学位资格审核相关表格
教务处
2024年4月30日